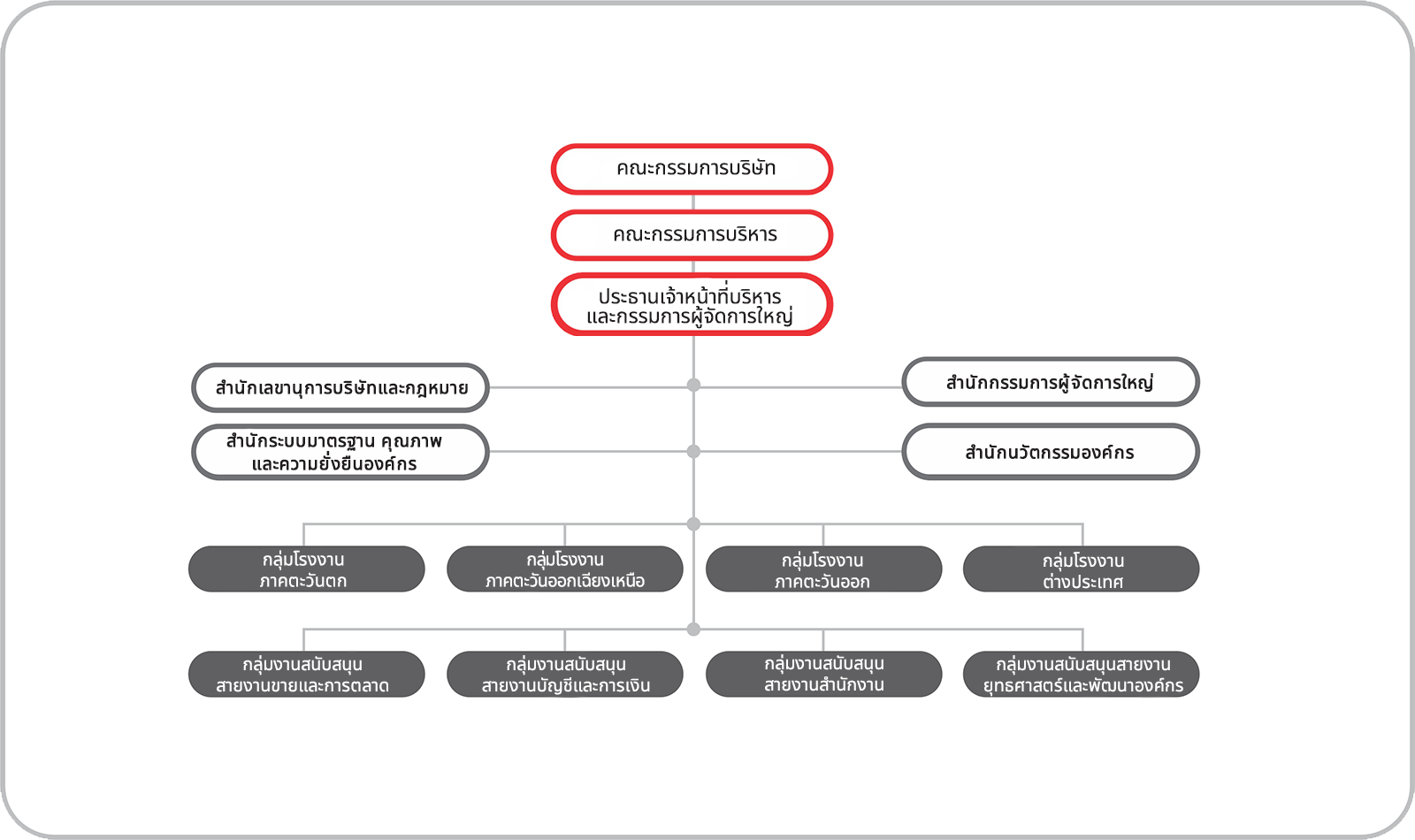
ผังโครงสร้างองค์กร

โครงสร้างการจัดการ
-
| นายมนู เลียวไพโรจน์
ตำแหน่ง: กรรมการอิสระ/ ประธานกรรมการบริษัท
วันเข้าดำรงตำแหน่งกรรมการ : 18 มีนาคม 2547
คุณวุฒิทางการศึกษา/ ประวัติการอบรม
• ปริญญาบริหารธุรกิจดุษฎีบัณฑิตกิตติมศักดิ์ มหาวิทยาลัยธรรมศาสตร์
• ปริญญาโท M.Sc. (Econ.) University of Kentucky, USA
• ปริญญาตรี เศรษฐศาสตร์ (เกียรตินิยมดี) มหาวิทยาลัยธรรมศาสตร์
• วุฒิบัตร การพัฒนาอุตสาหกรรม ศูนย์อบรมนาโงยา ประเทศญี่ปุ่น
• วุฒิบัตร วปอ.รุ่นที่ 34
ความเชี่ยวชาญ
• ด้านการกำหนดกลยุทธ์และบริหารความเสี่ยง
• ด้านการกำกับดูแลกิจการ
• ด้านหน่วยงานภาครัฐ
การอบรมหลักสูตรกรรมการ
• Chairman 2000 รุ่นที่ 3/2001
สมาคมส่งเสริมสถาบันกรรมการบริษัทไทย (IOD)
• Director Accreditation Program (DAP) 30/2003
สมาคมส่งเสริมสถาบันกรรมการบริษัทไทย (IOD)
การดำรงตำแหน่งกรรมการ/ผู้บริหารในบริษัทจดทะเบียนอื่น (5)
ตั้งแต่ 2560 ประธานกรรมการ บริษัท เอสวีโอเอ จำกัด (มหาชน)
ตั้งแต่ 2554 ประธานกรรมการ บริษัท ที.เอ็ม.ซี.อุตสาหกรรม จำกัด (มหาชน)
ตั้งแต่ 2553 ประธานกรรมการ บริษัท ยูบิลลี่ เอ็นเตอร์ไพรส์ จำกัด (มหาชน)
ตั้งแต่ 2553 ประธานกรรมการ บริษัท เออาร์ไอพี จำกัด (มหาชน)
ตั้งแต่ 2547 ประธานกรรมการ บริษัท โพลีเพล็กซ์(ประเทศไทย) จำกัด (มหาชน)
การดำรงตำแหน่งกรรมการ/ ผู้บริหารในบริษัทอื่น/ กิจการอื่น (3)
ตั้งแต่ 2547 ประธานกรรมการ บริษัทย่อย สายธุรกิจน้ำตาล 3 บริษัท ได้แก่
• บริษัท โรงงานน้ำตาลนิวกรุงไทย จำกัด
• บริษัท น้ำตาลท่ามะกา จำกัด
• บริษัท น้ำตาลนิวกว้างสุ้นหลี จำกัด
จำนวนการถือหุ้นสามัญของบริษัท (ณ วันที่ 31 ตุลาคม 2566)
• ของตนเอง:(ไม่มีการถือหุ้น)
• คู่สมรส/ บุตรที่ยังไม่บรรลุนิติภาวะ:(ไม่มีการถือหุ้น)
ความสัมพันธ์ทางครอบครัวระหว่างกรรมการและผู้บริหาร
(ไม่มี) -
| นายจำรูญ ชินธรรมมิตร์
ตำแหน่ง : กรรมการบริษัท/ ประธานกรรมการบริหาร (กรรมการผู้มีอำนาจลงนาม)
วันเข้าดำรงตำแหน่งกรรมการ : 26 กุมภาพันธ์ 2547
คุณวุฒิทางการศึกษา/ ประวัติการอบรม
• ปริญญาศิลปศาสตรดุษฎีบัณฑิตกิตติมศักดิ์
สาขาวิชาการจัดการภูมิสังคม มหาวิทยาลัยศรีนครินทรวิโรฒ
• ปริญญาตรี (เกียรตินิยม) บริหารธุรกิจบัณฑิต จุฬาลงกรณ์มหาวิทยาลัย
ความเชี่ยวชาญ
• ด้านการบริหารธุรกิจ
• ด้านการกำหนดกลยุทธ์และบริหารความเสี่ยง
• ด้านการกำกับดูแลกิจการ
การอบรมหลักสูตรกรรมการ
• Director Accreditation Program (DAP) รุ่นที่17/2004
สมาคมส่งเสริมสถาบันกรรมการบริษัทไทย (IOD)
• Chairman 2000 รุ่นที่ 10/2004
สมาคมส่งเสริมสถาบันกรรมการบริษัทไทย (IOD)
การดำรงตำแหน่งกรรมการ/ผู้บริหารในบริษัทจดทะเบียนอื่น (1)
ตุลาคม 2560 - กรกฎาคม 2566 กรรมการ บริษัท บีบีจีไอ จำกัด (มหาชน)
การดำรงตำแหน่งกรรมการ/ ผู้บริหารในบริษัทอื่น/ กิจการอื่น (19)
ตั้งแต่ 2539 กรรมการ บริษัทย่อย สายธุรกิจน้ำตาล 3 บริษัท ได้แก่
• บริษัท โรงงานน้ำตาลนิวกรุงไทย จำกัด
• บริษัท น้ำตาลท่ามะกา จำกัด
• บริษัท น้ำตาลนิวกว้างสุ้นหลี จำกัด
ตั้งแต่ 2547 กรรมการ บริษัท เคเอสแอล ชูการ์ โฮลดิ้ง จำกัด
ตั้งแต่ 2549 ประธานกรรมการ บริษัท เคเอสแอล อะโกรแอนด์ เทรดดิ้ง จำกัด
ตั้งแต่ 2549 ประธานกรรมการ Koh Kong Sugar Industry Co., Ltd.
ตั้งแต่ 2549 ประธานกรรมการ Savannakhet Sugar Corporation
ตั้งแต่ 2546 ประธานกรรมการ บริษัท โรงไฟฟ้าน้ำตาลขอนแก่น จำกัด
ตั้งแต่ 2545 ประธานกรรมการ บริษัท เค.เอส.แอล. เอ็กซ์ปอร์ต เทรดดิ้ง จำกัด
ตั้งแต่ 2543 ประธานกรรมการ บริษัท ราชาชูรส จำกัด
ตั้งแต่ 2543 ประธานกรรมการ บริษัท ราชาโปรดักส์ จำกัด
ตั้งแต่ 2542 ประธานกรรมการ บริษัท ราชาปอร์ซเลน จำกัด
ตั้งแต่ 2540 ประธานกรรมการ บริษัท ราชาเซรามิค จำกัด
ตั้งแต่ 2540 กรรมการ บริษัท ไทยชูการ์มิลเลอร์ จำกัด
ตั้งแต่ 2539 ประธานกรรมการ บริษัท เคเอสแอล เรียลเอสเทต จำกัด
ตั้งแต่ 2536 กรรมการ บริษัท ชวนันทากิจ จำกัด
ตั้งแต่ 2532 กรรมการ บริษัท จำรูญวัฒนา จำกัด
ตั้งแต่ 2532 ประธานกรรมการ บริษัท แชมเปี้ยนเฟอร์เมนเตชั่น จำกัด
ตั้งแต่ 2519 กรรมการ บริษัท ชินกิจ จำกัด
จำนวการถือหุ้นสามัญของบริษัท (ณ วันที่ 31 ตุลาคม 2566)
• ของตนเอง:116,460,400 หุ้น (คิดเป็นร้อยละ2.64)
• คู่สมรส:ม.ล.จารุวัฒนา ชินธรรมมิตร์ 52,775,901 หุ้น (คิดเป็นร้อยละ1.20)
ความสัมพันธ์ทางครอบครัวระหว่างกรรมการและผู้บริหาร
- เป็นน้องเขยของบุคคลในลำดับที่ 4 (นายพรศิลป์ แต้มศิริชัย)
- เป็นน้องของบุคคลในลำดับที่ 7 (นางอินทิรา สุขะนินทร์)
- เป็นพี่ของบุคคลในลำดับที่ 8,10 และ 11 (นางสาวดวงดาว ชินธรรมมิตร์, นายสมชาย ชินธรรมมิตร์,
นางสาวดวงแข ชินธรรมมิตร์)
- เป็นอาของบุคคลในลำดับที่ 3 และ 14 (นายชลัช ชินธรรมมิตร์, นายชาตรี ชินธรรมมิตร์)
- เป็นน้าของบุคคลในลำดับที่ 9 (นายชนะชัย ชุติมาวรพันธ์)
- เป็นบิดาของนายพิริย์พล ชินธรรมมิตร์ -
| นายชลัช ชินธรรมมิตร์
ตำแหน่ง : กรรมการบริษัท/ กรรมการบริหารความเสี่ยง/ กรรมการบริหาร/ ประธานเจ้าหน้าที่บริหารและกรรมการผู้จัดการใหญ่ (กรรมการผู้มีอำนาจลงนาม)
วันเข้าดำรงตำแหน่งกรรมการ : 26 กุมภาพันธ์ 2547
คุณวุฒิทางการศึกษา/ ประวัติการอบรม
• ปริญญาโท บริหารธุรกิจด้านการเงินและการธนาคาร Mercer University, USA
• ปริญญาตรี บริหารธุรกิจด้านการเงินและการธนาคาร มหาวิทยาลัยอัสสัมชัญ
• หลักสูตรวิทยาลัยตลาดทุน รุ่นที่ 10
• หลักสูตรวิทยาลัยพลังงาน รุ่นที่ 6
• หลักสูตรผู้บริหารระดับสูงด้านการพัฒนาธุรกิจอุตสาหกรรมและการลงทุน รุ่นที่ 3
• หลักสูตรการปฏิรูปธุรกิจและสร้างเครือข่ายนวัตกรรม รุ่นที่ 2 สภาอุตสาหกรรมแห่งประเทศไทย
ความเชี่ยวชาญ
• ด้านการขยายธุรกิจและควบกิจการ
• ด้านการตลาดและพัฒนาธุรกิจใหม่
• ด้านการกำกับดูแลกิจการ
การอบรมหลักสูตรกรรมการ
• Director Accreditation Program (DAP) รุ่นที่ 21/2004
สมาคมส่งเสริมสถาบันกรรมการบริษัทไทย (IOD)
การดำรงตำแหน่งกรรมการ/ผู้บริหารในบริษัทจดทะเบียนอื่น (6)
ตั้งแต่ 2559 กรรมการ,กรรมการตรวจสอบ,กรรมการสรรหา และพิจารณาค่าตอบแทน,กรรมการบรรษัท -
ภิบาล บริษัท มาสเตอร์แอด จำกัด (มหาชน)
ตั้งแต่ 2550 กรรมการ/กรรมการบริหาร บริษัท ทีเอส ฟลาวมิลล์ จำกัด (มหาชน)
ตั้งแต่ 2550 กรรมการ บริษัท ไทยชูการ์เทอร์มิเนิ้ล จำกัด (มหาชน)
ตั้งแต่ ตุลาคม 2560 กรรมการ บริษัท บีบีจีไอ จำกัด (มหาชน)
ตั้งแต่ 2563 กรรมการ บริษัท ไทรทัน โฮลดิ้ง จำกัด (มหาชน)
ตั้งแต่ 2562 กรรมการ บริษัท เคอรี่เอ็กซ์เพรส (ประเทศไทย) จำกัด (มหาชน)
การดำรงตำแหน่งกรรมการ/ผู้บริหารในบริษัทอื่น/ กิจการอื่น (26)
ตั้งแต่ 2547 – 31 ตุลาคม 2565 กรรมการผู้จัดการใหญ่ บริษัทย่อย สายธุรกิจน้ำตาล 3 บริษัท ได้แก่ บริษัท โรงงานน้ำตาล นิวกรุงไทย จำกัด, บริษัท น้ำตาลท่ามะกา จำกัด, บริษัท น้ำตาลนิวกว้างสุ้นหลี จำกัด
ตั้งแต่ 1 พฤศจิกายน 2565 ประธานเจ้าหน้าที่บริหารและกรรมการผู้จัดการใหญ่ บริษัทย่อย สายธุรกิจน้ำตาล 3 บริษัท ได้แก่ บริษัท โรงงานน้ำตาลนิวกรุงไทย จำกัด, บริษัท น้ำตาลท่ามะกา จำกัด, บริษัท น้ำตาลนิวกว้างสุ้นหลี จำกัด
ตั้งแต่ 2564 กรรมการ บริษัท คุณชวน จำกัด
ตั้งแต่ 2561 กรรมการ บจก.บางจากไบโอเอทานอล(ฉะเชิงเทรา)
ตั้งแต่ 2559 กรรมการ บริษัท ดับบลิวเอสพี โลจิสติกส์ จำกัด
ตั้งแต่ 2558 กรรมการและประธานกรรมการตรวจสอบ บริษัท ธนารักษ์พัฒนาสินทรัพย์ จำกัด
ตั้งแต่ 2550 กรรมการ บจก.เคเอสแอล อะโกร แอนด์ เทรดดิ้ง
ตั้งแต่ 2546 กรรมการ Koh Kong Plantation Co., Ltd.
ตั้งแต่ 2549 กรรมการ บริษัท น้ำตาลสะหวันนะเขต จำกัด
ตั้งแต่ 2546 กรรมการ บริษัท โรงไฟฟ้าน้ำตาลขอนแก่น จำกัด
ตั้งแต่ 2559 กรรมการ บริษัท บีบีจีไอ ไบโอเอทานอล จำกัด (มหาชน)
ตั้งแต่ 2546 กรรมการ บริษัท เค.เอส.แอล. เอ็อกซ์ปอร์ต เทรดดิ้ง จำกัด
ตั้งแต่ 2545 กรรมการ บริษัท ไทยชูการ์มิลเลอร์ จำกัด
ตั้งแต่ 2540 กรรมการ บริษัท อ่อนนุชก่อสร้าง จำกัด
ตั้งแต่ 2550 ประธานกรรมการ บริษัท โคลอสซอล อินเตอร์เนชั่นแนล จำกัด
ตั้งแต่ 2539 กรรมการ บริษัท เอ็ม เอ็ม พี คอร์ปอเรชั่น จำกัด
ตั้งแต่ 2539กรรมการ บริษัท ราชาเซรามิค จำกัด
ตั้งแต่ 2540 กรรมการ บริษัท เคเอสแอล เรียลเอสเทต จำกัด
ตั้งแต่ 2547 กรรมการ บริษัท เคเอสแอล ชูการ์ โฮลดิ้ง จำกัด
ตั้งแต่ 2560 ประธานกรรมการ บริษัท ดีเอดี เอสพีวี จำกัด
ตั้งแต่ 2558 กรรมการ บริษัท เช็งเพรส จำกัด
ตั้งแต่ 2556 กรรมการ บริษัท ชินกิจ จำกัด
ตั้งแต่ 2555 กรรมการ บริษัท ราชาโซลาร์ แมททีเรียล จำกัด
ตั้งแต่ 2550 กรรมการ บริษัท ราชาปอร์ซเลน จำกัด
ตั้งแต่ 2550 กรรมการ บริษัท ชนารัตน์ จำกัด
ตั้งแต่ 2547 กรรมการ บริษัท พารารวมโชค จำกัด
ตั้งแต่ 2539 กรรมการ บริษัท ราชาเซรามิค จำกัด
ประสบการณ์ทำงาน 5 ปีย้อนหลัง และ/หรือตำแหน่งที่สำคัญ
2557 - 1 สิงหาคม 2562 กรรมการและกรรมการบริหาร บริษัท มัดแมน จำกัด (มหาชน)
2539 - 1 กรกฎาคม 2562 กรรมการผู้จัดการ บริษัท เคเอสแอล เรียลเอสเทต จำกัด
จำนวนการถือหุ้นสามัญของบริษัท(ณ วันที่ 31 ตุลาคม 2566)
• ของตนเอง: 43,279,926 หุ้น (คิดเป็นร้อยละ0.98)
• คู่สมรส :(ไม่มีการถือหุ้น)
• บุตรที่ยังไม่บรรลุนิติภาวะ:
นางสาว ชลพิมพ์ ชินธรรมมิตร์ 374,000 หุ้น (คิดเป็นร้อยละ0.01) -
| นายพรศิลป์ แต้มศิริชัย
ตำแหน่ง : กรรมการบริษัท/กรรมการบริหาร (กรรมการผู้มีอำนาจลงนาม)
วันเข้าดำรงตำแหน่งกรรมการ : 26 กุมภาพันธ์ 2547
คุณวุฒิทางการศึกษา/ ประวัติการอบรม
• ปริญญาปรัชญาดุษฎีบัณฑิตกิตติมศักดิ์ สาขาการบริหารจัดการ มหาวิทยาลัยรามคำแหง
• Master of Science, Engineering North, Dakota State University, USA.
• Master of Business Administration, University of Southern Queensland, Australia
• ปริญญาตรี สาขาโครงสร้างโยธาวิศวกรรมศาสตร์ จุฬาลงกรณ์มหาวิทยาลัย
ความเชี่ยวชาญ
• ด้านการบริหารธุรกิจ
• ด้านการกำหนดกลยุทธ์และบริหารความเสี่ยง
• ด้านธุรกิจอาหารและเครื่องดื่ม
การอบรมหลักสูตรกรรมการ
• Director Accreditation Program (DAP) รุ่นที่ 18/2004 สมาคมส่งเสริมสถาบันกรรมการบริษัทไทย (IOD)
• Director Certification Program (DCP) รุ่นที่ 50/2004 สมาคมส่งเสริมสถาบันกรรมการบริษัทไทย (IOD)
การดำรงตำแหน่งกรรมการ/ผู้บริหารในบริษัทจดทะเบียนอื่น (2)
ตั้งแต่ 2556 กรรมการ บริษัท สหมิตรเครื่องกล จำกัด (มหาชน)
ตั้งแต่ 2566 กรรมการ บริษัท บีบีจีไอ จำกัด (มหาชน)
การดำรงตำแหน่งกรรมการ/ผู้บริหารในบริษัทอื่น/กิจการอื่น (7)
ตั้งแต่ 2526 กรรมการ บริษัทย่อย สายธุรกิจน้ำตาล 3 บริษัท ได้แก่
• บริษัท โรงงานน้ำตาลนิวกรุงไทย จำกัด
• บริษัท น้ำตาลท่ามะกา จำกัด
• บริษัท น้ำตาลนิวกว้างสุ้นหลี จำกัด
ตั้งแต่ 2553 ประธานกรรมการ Koh Kong Plantation Co., Ltd.
ตั้งแต่ 2550 กรรมการ บริษัท น้ำตาลสะหวันนะเขด จำกัด
ตั้งแต่ 2550 กรรมการ Koh Kong Sugar Industry Co., Ltd.
ตั้งแต่ 2546 กรรมการ บริษัท โรงไฟฟ้าน้ำตาลขอนแก่น จำกัด
ประสบการณ์ทำงาน 5 ปีย้อนหลัง และ/หรือตำแหน่งที่สำคัญ
ตั้งแต่ 2546 - ต.ค.2562 กรรมการผู้จัดการใหญ่ บริษัท โรงไฟฟ้าน้ำตาลขอนแก่น จำกัด
จำนวนการถือหุ้นสามัญของบริษัท (ณ วันที่ 31 ตุลาคม 2566)
• ของตนเอง: 29,390,196 หุ้น (คิดเป็นร้อยละ0.67)
• คู่สมรส: นางมนทนัฐ แต้มศิริชัย 30,688,231 หุ้น (คิดเป็นร้อยละ0.69)
ความสัมพันธ์ทางครอบครัวระหว่างกรรมการและผู้บริหาร
- พี่เขยของบุคคลในลำดับที่ 2 (นายจำรูญ ชินธรรมมิตร์) -
| นายสุขุม โตการัณยเศรษฐ์
ตำแหน่ง : กรรมการบริษัท (กรรมการผู้มีอำนาจลงนาม)
วันเข้าดำรงตำแหน่งกรรมการ : 26 กุมภาพันธ์ 2547
คุณวุฒิทางการศึกษา/ ประวัติการอบรม
• ประกาศนียบัตรวิชาชีพ สาขาอาชีวะ คณะพาณิชย์ – การบัญชี โรงเรียนกิตติพาณิชย์
ความเชี่ยวชาญ
• ด้านการบัญชี
• ด้านการเงิน
• ด้านธุรกิจอาหารและเครื่องดื่ม
การอบรมหลักสูตรกรรมการ
• Director Accreditation Program (DAP) รุ่นที่ 18/2004 สมาคมส่งเสริมสถาบันกรรมการบริษัทไทย (IOD)
การดำรงตำแหน่งกรรมการ/ผู้บริหารในบริษัทจดทะเบียนอื่น
(ไม่มี)
การดำรงตำแหน่งกรรมการ/ผู้บริหารในบริษัทอื่น/กิจการอื่น (14)
ตั้งแต่ 2547 กรรมการ บริษัทย่อย สายธุรกิจน้ำตาล 3 บริษัท ได้แก่
• บริษัท โรงงานน้ำตาลนิวกรุงไทย จำกัด
• บริษัท น้ำตาลท่ามะกา จำกัด
• บริษัท น้ำตาลนิวกว้างสุ้นหลี จำกัด
ตั้งแต่ 2558 ประธานกรรมการ บริษัท ราชาทรานเฟอร์ จำกัด
ตั้งแต่ 2549 กรรมการ Koh Kong Sugar Industry Co., Ltd.
ตั้งแต่ 2549 กรรมการ บริษัท เคเอสแอล อะโกร แอนด์ เทรดดิ้ง จำกัด
ตั้งแต่ 2545 กรรมการ บริษัท เคเอสแอล เอ็กซ์ปอร์ตเทรดดิ้ง จำกัด
ตั้งแต่ 2545 กรรมการ บริษัท เคเอสแอล เรียลเอสเทต จำกัด
ตั้งแต่ 2545 กรรมการ บริษัท แชมเปี้ยนเฟอร์เมนเตชั่น จำกัด
ตั้งแต่ 2545 กรรมการ บริษัท ทีเอฟไอ กรีนไบโอเทค จำกัด
ตั้งแต่ 2543 รองประธานกรรมการ บริษัท ราชาปอร์ซเลน จำกัด
ตั้งแต่ 2543 กรรมการ บริษัท ราชาชูรส จำกัด
ตั้งแต่ 2541 รองประธานกรรมการ บริษัท ราชาเซรามิค จำกัด
ตั้งแต่ 2532 กรรมการบริหาร บริษัท ราชาโปรดักส์ จำกัด
จำนวนการถือหุ้นสามัญของบริษัท (ณ วันที่ 31 ตุลาคม 2566)
• ของตนเอง: 5,000,000 หุ้น (คิดเป็นร้อยละ 0.11)
• คู่สมรส/บุตรที่ยังไม่บรรลุนิติภาวะ: (ไม่มีการถือหุ้น)
ความสัมพันธ์ทางครอบครัวระหว่างกรรมการและผู้บริหาร
(ไม่มี) -
| นายธวัทชัย โรจนะโชติกุล
ตำแหน่ง : กรรมการบริษัท (กรรมการผู้มีอำนาจลงนาม)
วันเข้าดำรงตำแหน่งกรรมการ : 26 กุมภาพันธ์ 2547
คุณวุฒิทางการศึกษา/ประวัติการอบรม
• ปริญญาตรี บริหารธุรกิจ Auckland Technical Institute, New Zealand
ความเชี่ยวชาญ
• ด้านการบริหารธุรกิจ
• ด้านธุรกิจอาหารและเครื่องดื่ม
• ด้านการตลาดและพัฒนาธุรกิจใหม่
การอบรมหลักสูตรกรรมการ
• Director Accreditation Program (DAP) รุ่นที่ 17/2004
สมาคมส่งเสริมสถาบันกรรมการบริษัทไทย (IOD)
การดำรงตำแหน่งกรรมการ/ผู้บริหารในบริษัทจดทะเบียนอื่น
(ไม่มี)
การดำรงตำแหน่งกรรมการ/ผู้บริหารในบริษัทอื่น/กิจการอื่น (11)
ตั้งแต่ 2539 กรรมการ บริษัทย่อย สายธุรกิจน้ำตาล 3 บริษัท ได้แก่
• บริษัท โรงงานน้ำตาลนิวกรุงไทย จำกัด
• บริษัท น้ำตาลท่ามะกา จำกัด
• บริษัท น้ำตาลนิวกว้างสุ้นหลี จำกัด
ตั้งแต่ 2549 กรรมการ บริษัท น้ำตาลสะหวันนะเขด จำกัด
ตั้งแต่ 2549 กรรมการ บริษัท เคเอสแอล อะโกร แอนด์ เทรดดิ้ง จำกัด
ตั้งแต่ 2545 กรรมการ บริษัท ทีเอฟไอ กรีนไบโอเทค จำกัด
ตั้งแต่ 2543 กรรมการและรองกรรมการผู้จัดการ บริษัท ราชาชูรส จำกัด
ตั้งแต่ 2541 กรรมการ บริษัท เคเอสแอล เอ็กซ์ปอร์ต เทรดดิ้ง จำกัด
ตั้งแต่ 2532 กรรมการ บริษัท แชมเปี้ยนเฟอร์เมนเตชั่น จำกัด
ตั้งแต่ 2532 กรรมการ บริษัท เคเอสแอล เรียลเอสเทต จำกัด
ตั้งแต่ 2530 กรรมการ บริษัท ราชาเซรามิค จำกัด
จำนวนการถือหุ้นสามัญของบริษัท(ณ วันที่ 31 ตุลาคม 2566)
• ของตนเอง: 55,937,112 หุ้น (คิดเป็นร้อยละ 1.27)
• คู่สมรส: นางกรกช โรจนะโชติกุล 3,166,748 หุ้น
(คิดเป็นร้อยละ0.07)
ความสัมพันธ์ทางครอบครัวระหว่างกรรมการและผู้บริหาร
(ไม่มี) -
| นางอินทิรา สุขะนินทร์
ตำแหน่ง : กรรมการบริษัท (กรรมการผู้มีอำนาจลงนาม)
วันเข้าดำรงตำแหน่งกรรมการ : 25 มิถุนายน 2553
คุณวุฒิทางการศึกษา/ ประวัติการอบรม
• อนุปริญญา สาขาเลขานุการ Melbourne, Australia
ความเชี่ยวชาญ
• ด้านการบริหารธุรกิจ
• ด้านธุรกิจอาหารและเครื่องดื่ม
• ด้านการตลาดและพัฒนาธุรกิจใหม่
การอบรมหลักสูตรกรรมการ
• Director Accreditation Program (DAP) รุ่นที่ 50/2006 สมาคมส่งเสริมสถาบันกรรมการบริษัทไทย (IOD)
การดำรงตำแหน่งกรรมการ/ผู้บริหารในบริษัทจดทะเบียนอื่น (1)
ตั้งแต่ 2548 กรรมการ บริษัท ทรัพย์ศรีไทย จำกัด (มหาชน)
การดำรงตำแหน่งกรรมการ/ผู้บริหารในบริษัทอื่น/กิจการอื่น (7)
ตั้งแต่ 2553 กรรมการ บริษัทย่อย สายธุรกิจน้ำตาล 3 บริษัท ได้แก่
• บริษัท โรงงานน้ำตาลนิวกรุงไทย จำกัด
• บริษัท น้ำตาลท่ามะกา จำกัด
• บริษัท น้ำตาลนิวกว้างสุ้นหลี จำกัด
ตั้งแต่ 2553 กรรมการ บริษัท เคเอสแอล อะโกร แอนด์ เทรดดิ้ง จำกัด
ตั้งแต่ 2553 กรรมการ บริษัท โรงไฟฟ้าน้ำตาลขอนแก่น จำกัด
ตั้งแต่ 2547 กรรมการ บริษัท ราชาชูรส จำกัด
ตั้งแต่ 2546 กรรมการ บริษัท แชมเปี้ยนเฟอร์เมนเตชั่น จำกัด
จำนวนการถือหุ้นสามัญของบริษัท(ณ วันที่ 31 ตุลาคม 2566)
• ของตนเอง: 25,471,699 หุ้น (คิดเป็นร้อยละ0.58)
• คู่สมรส/บุตรที่ยังไม่บรรลุนิติภาวะ:(ไม่มีการถือหุ้น)
ความสัมพันธ์ทางครอบครัวระหว่างกรรมการและผู้บริหาร
- พี่สาวของบุคคลในลำดับที่ 2 (นายจำรูญ ชินธรรมมิตร์) -
| นางสาวดวงดาว ชินธรรมมิตร์
ตำแหน่ง : กรรมการบริษัท/ กรรมการบริหาร/ กรรมการสรรหาและพิจารณาค่าตอบแทน/ (กรรมการผู้มีอำนาจลงนาม)
วันเข้าดำรงตำแหน่งกรรมการ : 26 กุมภาพันธ์ 2547
คุณวุฒิทางการศึกษา/ ประวัติการอบรม
• Master of Science, Agricultural Economics, University of Saskatchewan, Canada
• Bachelor of Science, Computer Information System,Western Michigan University, USA.
• ปริญญาตรี บริหารธุรกิจ คณะเศรษฐศาสตร์และบริหารธุรกิจ มหาวิทยาลัยเกษตรศาสตร์
• SD Forum 2/2017: Sustainability Strategy Key Blueprint for Business Growth, ตลาดหลักทรัพย์แห่งประเทศไทย
ความเชี่ยวชาญ
• ด้านการบริหารทรัพยากรบุคคล
• ด้านการกำกับดูแลกิจการ
• ด้านการตลาดและพัฒนาธุรกิจใหม่
การอบรมหลักสูตรกรรมการ
• Director Certification Program (DCP) รุ่น 71/2006 สมาคมส่งเสริมสถาบันกรรมการบริษัทไทย (IOD)
• Director Accreditation Program (DAP) รุ่นที่ 17/2004 สมาคมส่งเสริมสถาบันกรรมการบริษัทไทย (IOD)
การดำรงตำแหน่งกรรมการ/ผู้บริหารในบริษัทจดทะเบียนอื่น (1)
ตั้งแต่ 2548 กรรมการ บริษัท ทรัพย์ศรีไทย จำกัด (มหาชน)
การดำรงตำแหน่งกรรมการ/ผู้บริหารในบริษัทอื่น/กิจการอื่น (7)
ตั้งแต่ 2547 กรรมการ บริษัทย่อย สายธุรกิจน้ำตาล 3 บริษัท ได้แก่
• บริษัท โรงงานน้ำตาลนิวกรุงไทย จำกัด
• บริษัท น้ำตาลท่ามะกา จำกัด
• บริษัท น้ำตาลนิวกว้างสุ้นหลี จำกัด
ตั้งแต่ 2549 กรรมการ บริษัท เคเอสแอล อะโกร แอนด์ เทรดดิ้ง จำกัด
ตั้งแต่ 2547 กรรมการ บริษัท เคเอสแอล ชูการ์ โฮลดิ้ง จำกัด
ตั้งแต่ 2542 กรรมการ บริษัท เคเอสแอล เรียลเอสเทต จำกัด
จำนวนการถือหุ้นสามัญของบริษัท (ณ วันที่ 31 ตุลาคม 2566)
• ของตนเอง :99,799,954 หุ้น (คิดเป็นร้อยละ2.26)
ความสัมพันธ์ทางครอบครัวระหว่างกรรมการและผู้บริหาร
- น้องสาวของบุคคลในลำดับที่ 2 (นายจำรูญ ชินธรรมมิตร์) -
| นายชนะชัย ชุติมาวรพันธ์
ตำแหน่ง : กรรมการบริษัทและกรรมการบริหาร (กรรมการผู้มีอำนาจลงนาม)
วันเข้าดำรงตำแหน่งกรรมการ : 1 เมษายน 2560
คุณวุฒิทางการศึกษา/ ประวัติการอบรม
• ปริญญาตรี นิติศาสตร์ จุฬาลงกรณ์มหาวิทยาลัย
• ปริญญาโท ศิลปศาสตร์ สาขากฎหมายธุรกิจ จุฬาลงกรณ์มหาวิทยาลัย
• ปริญญาโท บริหารธุรกิจ และปริญญาโทวิศวกรรมอุตสาหการ, University of Tennessee, Knoxville, USA
• ปริญญาตรี วิศวกรรมศาสตร์ สาขาไฟฟ้า, จุฬาลงกรณ์มหาวิทยาลัย
• Orientation Course - CFO Focus on Financial Reporting, สภาวิชาชีพบัญชีในพระบรมราชูปถัมภ์
• CFA Charter holder, Association for Investment, Management and Research (AIMR)
ความเชี่ยวชาญ
• ด้านการบัญชี
• ด้านการเงิน
• ด้านกฎหมายและภาษี
การอบรมหลักสูตรกรรมการ
• Director Accreditation Program (DAP) รุ่นที่ 37/2005 สมาคมส่งเสริมสถาบันกรรมการบริษัทไทย (IOD)
การดำรงตำแหน่งกรรมการ/ผู้บริหารในบริษัทจดทะเบียนอื่น (3)
ตั้งแต่ ตุลาคม 2560 กรรมการ บริษัท บีบีจีไอ จำกัด (มหาชน)
ตั้งแต่ 2543 ประธานเจ้าหน้าที่บริหาร บริษัท ทีเอสทีอี จำกัด (มหาชน) และ บริษัทย่อย
ตั้งแต่ 2543 กรรมการบริหาร บริษัท ที เอส ฟลาวมิลล์ จำกัด (มหาชน)
การดำรงตำแหน่งกรรมการ/ผู้บริหารในบริษัทอื่น/ กิจการอื่น (9)
ตั้งแต่ 2547 กรรมการ บริษัทย่อย สายธุรกิจน้ำตาล 3 บริษัท ได้แก่
• บริษัท โรงงานน้ำตาลนิวกรุงไทย จำกัด
• บริษัท น้ำตาลท่ามะกา จำกัด
• บริษัท น้ำตาลนิวกว้างสุ้นหลี จำกัด
ปัจจุบัน กรรมการ บริษัท มั่นคงสยามธุรกิจ จำกัด
ปัจจุบัน กรรมการ บริษัท บีบี แคปปิตอล จำกัด
ตั้งแต่ 2559 กรรมการ บริษัท ดับบลิวเอสพี โลจิสติกส์ จำกัด
ตั้งแต่ 2549 กรรมการ Koh Kong Sugar Industry Co., Ltd.
ตั้งแต่ 2549 กรรมการ บริษัท น้ำตาลสะหวันนะเขด จำกัด
ตั้งแต่ 2565-ปัจจุบัน ประธานกรรมการ บริษัท อ่อนนุชก่อสร้าง จำกัด
ประสบการณ์ทำงาน 5 ปีย้อนหลัง และ/หรือตำแหน่งที่สำคัญ
2546 – มิถุนายน 2559 กรรมการ บริษัท .เคเอสแอล แมททีเรียล ซัพพลายส์ จำกัด
2545 – เมษายน 2562 กรรมการ บริษัท เคเอสแอล กรีน อินโนเวชั่น จำกัด
มี.ค.2557 -2564 กรรมการ บริษัท เคเอสแอล เรียลเอสเทต จำกัด
จำนวนการถือหุ้นสามัญของบริษัท (ณ วันที่ 31 ตุลาคม 2566)
• ของตนเอง:115,355,499 หุ้น (คิดเป็นร้อยละ2.62)
• คู่สมรส/ บุตรที่ยังไม่บรรลุนิติภาวะ : (ไม่มีการถือหุ้น)
ความสัมพันธ์ทางครอบครัวระหว่างกรรมการและผู้บริหาร
- หลานของบุคคลในลำดับที่ 2 (นายจำรูญ ชินธรรมมิตร์) -
| นายสมชาย ชินธรรมมิตร์
ตำแหน่ง : กรรมการบริษัท
วันเข้าดำรงตำแหน่งกรรมการ : 26 กุมภาพันธ์ 2547
คุณวุฒิทางการศึกษา/ ประวัติการอบรม
• Mini MBA มหาวิทยาลัยธรรมศาสตร์
• อนุปริญญา คอมพิวเตอร์ สถาบัน Computer College, Germany
ความเชี่ยวชาญ
• ด้านการบริหารธุรกิจ
• ด้านธุรกิจอาหารและเครื่องดื่ม
• ด้านการเงิน
การอบรมหลักสูตรกรรมการ
• Director Accreditation Program (DAP) รุ่นที่ 17/2004 สมาคมส่งเสริมสถาบันกรรมการบริษัทไทย (IOD)
การดำรงตำแหน่งกรรมการ/ผู้บริหารในบริษัทจดทะเบียนอื่น
(ไม่มี)
การดำรงตำแหน่งกรรมการ/ผู้บริหารในบริษัทอื่น/กิจการอื่น (5)
ตั้งแต่ 2539 กรรมการ บริษัทย่อย สายธุรกิจน้ำตาล 3 บริษัท ได้แก่
• บริษัท โรงงานน้ำตาลนิวกรุงไทย จำกัด
• บริษัท น้ำตาลท่ามะกา จำกัด
• บริษัท น้ำตาลนิวกว้างสุ้นหลี จำกัด
ตั้งแต่ 2546 กรรมการ บริษัท โรงไฟฟ้าน้ำตาลขอนแก่น จำกัด
ตั้งแต่ 2524 กรรมการ บริษัท ราชาชูรส จำกัด
ประสบการณ์ทำงาน 5 ปีย้อนหลัง และ/หรือตำแหน่งที่สำคัญ
2551 – 15 พฤษภาคม 2563
กรรมการ บริษัท ที เอส ฟลาวมิลล์ จำกัด (มหาชน)
กรรมการ บริษัท ไทยชูการ์ เทอร์มิเนิ้ล จำกัด (มหาชน)
กรรมการ บริษัท ทีเอส คลังสินค้า จำกัด
กรรมการ บริษัท ที เอส จี เทรดดิ้ง จำกัด
กรรมการ บริษัท ที เอส อุตสาหกรรมน้ำมัน จำกัด
กรรมการ บริษัท ที เอส ขนส่งและโลจิสติกส์ จำกัด
กรรมการ บมจ. เคเอสแอล กรีน อินโนเวชั่น
จำนวนการถือหุ้นสามัญของบริษัท (ณ วันที่ 31 ตุลาคม 2566)
• ของตนเอง: 96,475,726 หุ้น (คิดเป็นร้อยละ2.19)
• คู่สมรส: นางสมจิตร สมสุขเจริญ 279,206 หุ้น (คิดเป็นร้อยละ0.01)
ความสัมพันธ์ทางครอบครัวระหว่างกรรมการและผู้บริหาร
- น้องชายของบุคคลในลำดับที่ 2 (นายจำรูญ ชินธรรมมิตร์) -
| นางสาวดวงแข ชินธรรมมิตร์
ตำแหน่ง : กรรมการบริษัท
วันเข้าดำรงตำแหน่งกรรมการ : 26 กุมภาพันธ์ 2547
คุณวุฒิทางการศึกษา/ ประวัติการอบรม
• Diploma from KATINKA School, United Kingdom
• หลักสูตร MMP รุ่น 3 คณะพาณิชยศาสตร์และการบัญชี, จุฬาลงกรณ์มหาวิทยาลัย
ความเชี่ยวชาญ
• ด้านการบริหารธุรกิจ
• ด้านการเงิน
• ด้านการบริหารทรัพยากรบุคคล
การอบรมหลักสูตรกรรมการ
• Director Accreditation Program (DAP) รุ่นที่ 17/2004 สมาคมส่งเสริมสถาบันกรรมการบริษัทไทย (IOD)
การดำรงตำแหน่งกรรมการ/ผู้บริหารในบริษัทจดทะเบียนอื่น (1)
ตั้งแต่ 2548 กรรมการ บริษัท ทรัพย์ศรีไทย จำกัด (มหาชน)
การดำรงตำแหน่งกรรมการ/ผู้บริหารในบริษัทอื่น/กิจการอื่น (6)
ตั้งแต่ 2539 กรรมการ บริษัทย่อย สายธุรกิจน้ำตาล 3 บริษัท ได้แก่
• บริษัท โรงงานน้ำตาลนิวกรุงไทย จำกัด
• บริษัท น้ำตาลท่ามะกา จำกัด
• บริษัท น้ำตาลนิวกว้างสุ้นหลี จำกัด
ตั้งแต่ 2547 กรรมการ บริษัท เคเอสแอล ชูการ์ โฮลดิ้ง จำกัด
ตั้งแต่ 2536 กรรมการ บริษัท ชวนันทากิจ จำกัด
ตั้งแต่ 2519 กรรมการ บริษัท ชินกิจ จำกัด
จำนวนการถือหุ้นสามัญของบริษัท (ณ วันที่ 31 ตุลาคม 2566)
• ของตนเอง: 99,733,643 หุ้น (คิดเป็นร้อยละ 2.26)
ความสัมพันธ์ทางครอบครัวระหว่างกรรมการและผู้บริหาร
- น้องสาวของบุคคลในลำดับที่ 2 (นายจำรูญ ชินธรรมมิตร์) -
| นายสมชาติ ชินธรรมมิตร์
ตำแหน่ง : กรรมการบริษัท (กรรมการที่ไม่ได้เป็นผู้บริหาร)
กรรมการกำกับดูแลกิจการและการพัฒนาอย่างยั่งยืน
วันเข้าดำรงตำแหน่งกรรมการ : 26 กุมภาพันธ์ 2547
คุณวุฒิทางการศึกษา/ ประวัติการอบรม
• ปริญญาโท บริหารธุรกิจ สาขาการตลาด, มหาวิทยาลัยธรรมศาสตร์
• ปริญญาโท บริหารธุรกิจ สาขาการตลาด, จุฬาลงกรณ์มหาวิทยาลัย
• ปริญญาตรี วิศวกรรมศาสตร์ สาขาเครื่องกล, สถาบันเทคโนโลยีพระจอมเกล้าธนบุรี
ความเชี่ยวชาญ
• ด้านธุรกิจการเกษตร
• ด้านการตลาดและพัฒนาธุรกิจใหม่
• ด้านการกำกับดูแลกิจการ
การอบรมหลักสูตรกรรมการ
• Director Accreditation Program (DAP) รุ่นที่ 17/2004 สมาคมส่งเสริมสถาบันกรรมการบริษัทไทย (IOD)
• Director Certification Program (DCP) รุ่นที่ 55/2005 สมาคมส่งเสริมสถาบันกรรมการบริษัทไทย (IOD)
• Audit Committee Program (ACP) รุ่นที่ 8/2005 สมาคมส่งเสริมสถาบันกรรมการบริษัทไทย (IOD)
การดำรงตำแหน่งกรรมการ/ ผู้บริหารในบริษัทจดทะเบียนอื่น (1)
ตั้งแต่ 2548 กรรมการอิสระและกรรมการตรวจสอบ
บริษัทหลักทรัพย์ ยูโอบี เคย์เฮียน (ประเทศไทย) จำกัด (มหาชน)
การดำรงตำแหน่งกรรมการ/ ผู้บริหารในบริษัทอื่น/ กิจการอื่น (9)
ตั้งแต่ 2547 กรรมการ บริษัทย่อย สายธุรกิจน้ำตาล 3 บริษัท ได้แก่
• บริษัท โรงงานน้ำตาลนิวกรุงไทย จำกัด
• บริษัท น้ำตาลท่ามะกา จำกัด
• บริษัท น้ำตาลนิวกว้างสุ้นหลี จำกัด
ตั้งแต่ 2561 กรรมการ บริษัท ชินพงษ์สวัสดิ์ จำกัด
ตั้งแต่ 2548 กรรมการ บริษัท โบ๊ทเฮ้าส์หัวหิน จำกัด
ตั้งแต่ 2548 กรรมการผู้จัดการ บริษัท ท็อป เบลนด์ อินเตอร์เนชั่นแนล จำกัด
ตั้งแต่ 2532 กรรมการ บริษัท พงษ์วิไล จำกัด
ตั้งแต่ 2531 รองกรรมการผู้จัดการ บริษัท บางกอกอินเตอร์ฟูด จำกัด
ตั้งแต่ 2531 กรรมการผู้จัดการ บริษัท อุตสาหกรรมแป้งไทย จำกัด
จำนวนการถือหุ้นสามัญของบริษัท (ณ วันที่ 31 ตุลาคม 2566)
• ของตนเอง : 22,907,921 หุ้น (คิดเป็นร้อยละ0.52)
• คู่สมรส : นางดรุณี เลิศดำรงค์ลักษณ์ 2,194,852 หุ้น
(คิดเป็นร้อยละ 0.05)
ความสัมพันธ์ทางครอบครัวระหว่างกรรมการและผู้บริหาร
(ไม่มี) -
| นายธัชพงษ์ ภากรศิริวงศ์
ตำแหน่ง : กรรมการบริษัท
วันเข้าดำรงตำแหน่งกรรมการ : 26 กุมภาพันธ์ 2547
คุณวุฒิทางการศึกษา/ ประวัติการอบรม
• วุฒิบัตรการเงินเพื่อการบริหาร คณะพาณิชยศาสตร์และการบัญชี จุฬาลงกรณ์มหาวิทยาลัย
ความเชี่ยวชาญ
• ด้านการบริหารธุรกิจ
• ด้านธุรกิจอาหารและเครื่องดื่ม
• ด้านการตลาดและพัฒนาธุรกิจใหม่
การอบรมหลักสูตรกรรมการ
• Director Accreditation Program (DAP) รุ่นที่ 21/2004 สมาคมส่งเสริมสถาบันกรรมการบริษัทไทย (IOD)
การดำรงตำแหน่งกรรมการ/ผู้บริหารในบริษัทจดทะเบียนอื่น
(ไม่มี)
การดำรงตำแหน่งกรรมการ/ผู้บริหารในบริษัทอื่น/ กิจการอื่น (5)
ตั้งแต่ 2547 กรรมการ บริษัทย่อย สายธุรกิจน้ำตาล 3 บริษัท ได้แก่
• บริษัท โรงงานน้ำตาลนิวกรุงไทย จำกัด
• บริษัท น้ำตาลท่ามะกา จำกัด
• บริษัท น้ำตาลนิวกว้างสุ้นหลี จำกัด
ตั้งแต่ 2550 กรรมการ บริษัท เคเอสแอล ชูการ์ โฮลดิ้ง จำกัด
ตั้งแต่ 2549 กรรมการ Koh Kong Plantation Co., Ltd.
จำนวนการถือหุ้นสามัญของบริษัท (ณ วันที่ 31 ตุลาคม 2566)
• ของตนเอง : 158,162 หุ้น (คิดเป็นร้อยละ0.004)
• คู่สมรส/บุตรที่ยังไม่บรรลุนิติภาวะ : (ไม่มีการถือหุ้น)
ความสัมพันธ์ทางครอบครัวระหว่างกรรมการและผู้บริหาร (ไม่มี) -
| นายชาตรี ชินธรรมมิตร์
ตำแหน่ง : กรรมการบริษัท (กรรมการที่ไม่ได้เป็นผู้บริหาร)
วันเข้าดำรงตำแหน่งกรรมการ : 26 กุมภาพันธ์ 2547
คุณวุฒิทางการศึกษา/ ประวัติการอบรม
• Master of Science, Computer Science, Bellevue University, USA.
• ปริญญาตรี เศรษฐศาสตร์บริหารธุรกิจ, มหาวิทยาลัยหอการค้าไทย
ความเชี่ยวชาญ
• ด้านระบบเทคโนโลยี สารสนเทศ
• ด้านการบริหารธุรกิจ
• ด้านการตลาดและพัฒนาธุรกิจใหม่
การอบรมหลักสูตรกรรมการ
• Director Accreditation Program (DAP) รุ่นที่ 21/2004 สมาคมส่งเสริมสถาบันกรรมการบริษัทไทย (IOD)
• TLCA Executive Development Program (EDP) รุ่นที่ 1/2008 สมาคมบริษัทจดทะเบียนไทย (TLCA)
• Successful FORMULATION & Execution (SFE) รุ่นที่ 9/2010 สมาคมส่งเสริมสถาบันกรรมการบริษัทไทย (IOD)
การดำรงตำแหน่งกรรมการ/ ผู้บริหารในบริษัทจดทะเบียนอื่น
(ไม่มี)
การดำรงตำแหน่งกรรมการ/ ผู้บริหารในบริษัทอื่น/ กิจการอื่น (4)
ตั้งแต่ 2546 กรรมการ บริษัทย่อย สายธุรกิจน้ำตาล 3 บริษัท ได้แก่
• บริษัท โรงงานน้ำตาลนิวกรุงไทย จำกัด
• บริษัท น้ำตาลท่ามะกา จำกัด
• บริษัท น้ำตาลนิวกว้างสุ้นหลี จำกัด
ตั้งแต่ 2543 รองกรรมการผู้จัดการ สายงานพัฒนาระบบงานธุรกิจ บริษัท เคเอสแอล ไอที เซ็นเตอร์ จำกัด
จำนวนการถือหุ้นสามัญของบริษัท (ณ วันที่ 31 ตุลาคม 2566)
• ของตนเอง: 57,467,546 หุ้น (คิดเป็นร้อยละ1.30)
ความสัมพันธ์ทางครอบครัวระหว่างกรรมการและผู้บริหาร
- หลานของบุคคลในลำดับที่ 2 (นายจำรูญ ชินธรรมมิตร์)
- น้องชายของบุคคลในลำดับที่ 3 (นายชลัช ชินธรรมมิตร์) -
| พล.ต.อ.บุญเพ็ญ บำเพ็ญบุญ
ตำแหน่ง : กรรมการอิสระ/ ประธานกรรมการสรรหาและพิจารณาค่าตอบแทน
กรรมการกำกับดูแลกิจการและการพัฒนาอย่างยั่งยืน
วันเข้าดำรงตำแหน่งกรรมการ : 26 กุมภาพันธ์ 2547
คุณวุฒิทางการศึกษา/ ประวัติการอบรม
• ปริญญาโท รัฐประศาสนศาสตร์, สถาบันบัณฑิตพัฒนบริหารศาสตร์
• ปริญญาบัตร วิทยาลัยป้องกันราชอาณาจักร (วปอ.รุ่น 37)
• ปริญญาตรี นิติศาสตร์ มหาวิทยาลัยสุโขทัยธรรมาธิราช
• ปริญญาตรี รัฐประศาสนศาสตร์ โรงเรียนนายร้อยตำรวจ
ความเชี่ยวชาญ
• ด้านหน่วยงานภาครัฐ
• ด้านการกำกับดูแลกิจการ
• ด้านการกำหนดกลยุทธ์และบริหารความเสี่ยง
การอบรมหลักสูตรกรรมการ
• Director Accreditation Program (DAP) รุ่นที่ 11/2004 สมาคมส่งเสริมสถาบันกรรมการบริษัทไทย (IOD)
การดำรงตำแหน่งกรรมการ/ผู้บริหารในบริษัทจดทะเบียนอื่น (1)
ตั้งแต่ 18 ธันวาคม 2556 กรรมการอิสระ บริษัท เดอะแพลทินัม กรุ๊ป จำกัด (มหาชน)
การดำรงตำแหน่งกรรมการ/ผู้บริหารในบริษัทอื่น/กิจการอื่น (2)
ตั้งแต่ 2549 กรรมการกฤษฎีกา สำนักงานคณะกรรมการกฤษฎีกา
ตั้งแต่ 14 ตุลาคม 2548 กรรมการอิสระ บริษัท ก่อสร้างสหพันธุ์ จำกัด (มหาชน)
จำนวนการถือหุ้นสามัญของบริษัท (ณ วันที่ 31 ตุลาคม 2566)
• ของตนเอง : (ไม่มีการถือหุ้น)
• คู่สมรส/ บุตรที่ยังไม่บรรลุนิติภาวะ : (ไม่มีการถือหุ้น)
ความสัมพันธ์ทางครอบครัวระหว่างกรรมการและผู้บริหาร
(ไม่มี) -
| นายสิทธิ ลีละเกษมฤกษ์
ตำแหน่ง : กรรมการอิสระ/ประธานกรรมการตรวจสอบ / กรรมการบริหารความเสี่ยง
วันเข้าดำรงตำแหน่งกรรมการ : 26 กุมภาพันธ์ 2547
คุณวุฒิทางการศึกษา/ ประวัติการอบรม
• ปริญญาตรี สาขาการบัญชี คณะพาณิชยศาสตร์และการบัญชี จุฬาลงกรณ์มหาวิทยาลัย
ความเชี่ยวชาญ
• ด้านบัญชี
• ด้านการเงิน
• ด้านการตลาดและพัฒนาธุรกิจใหม่
การอบรมหลักสูตรกรรมการ
• Director Accreditation Program (DAP) รุ่นที่ 11/2004 สมาคมส่งเสริมสถาบันกรรมการบริษัทไทย (IOD)
• Audit Committee Forum 2014 สมาคมส่งเสริมสถาบันกรรมการบริษัทไทย (IOD)
การดำรงตำแหน่งกรรมการ/ ผู้บริหารในบริษัทจดทะเบียนอื่น
(ไม่มี)
การดำรงตำแหน่งกรรมการ/ผู้บริหารในบริษัทอื่น/กิจการอื่น
(ไม่มี)
ประสบการณ์ทำงาน 5 ปีย้อนหลัง และ/หรือตำแหน่งที่สำคัญ
2537-11 พ.ย.2562 รองประธานกรรมการ บริษัท โนเบิล ดีเวลลอปเมนท์ จำกัด (มหาชน)
2552-11 พ.ย.2562 กรรมการสรรหาและกรรมการพิจารณาค่าตอบแทน บริษัท โนเบิล ดีเวลลอปเมนท์ จำกัด (มหาชน)
2557-28 ก.ย.2561 รองประธานเจ้าหน้าที่บริหาร บริษัท โนเบิล ดีเวลลอปเมนท์ จำกัด (มหาชน)
2556-26 เม.ย.2562 กรรมการ บริษัท เอส แอนด์ พี พร๊อพเพอร์ตี้ แมนเนจเมนท์ จำกัด
2555-26 เม.ย.2562 กรรมการ บริษัท เอ็น.เค.เอ็นเนอร์ยี่ คอนเซอร์เวชั่น จำกัด
2548-26 เม.ย.2562 กรรมการ บริษัท บ้านสุขสบาย จำกัด
2538-26 เม.ย.2562 กรรมการ บริษัท คอนติเนนตัล ซิตี้ จำกัด
จำนวนการถือหุ้นสามัญของบริษัท (ณ วันที่ 31 ตุลาคม 2566)
• ของตนเอง : (ไม่มีการถือหุ้น)
• คู่สมรส/ บุตรที่ยังไม่บรรลุนิติภาวะ : (ไม่มีการถือหุ้น)
ความสัมพันธ์ทางครอบครัวระหว่างกรรมการและผู้บริหาร
(ไม่มี) -
| นายวรภัทร โตธนะเกษม
ตำแหน่ง : กรรมการอิสระ/ประธานกรรมการกำกับดูแลกิจการและการพัฒนาอย่างยั่งยืน
กรรมการตรวจสอบ
วันเข้าดำรงตำแหน่งกรรมการ : 26 กุมภาพันธ์ 2553
คุณวุฒิทางการศึกษา/ ประวัติการอบรม
• ปริญญาเอกเศรษฐศาสตร์ธุรกิจ, University of Illinois Urbana-Champaign สหรัฐอเมริกา
• ปริญญาโท เศรษฐศาสตร์ University of Illinois Urbana- Champaign สหรัฐอเมริกา
• ปริญญาโท บริหารธุรกิจ Kellogg School of Management, Northwestern University Evanston Illinois,สหรัฐอเมริกา
• ปริญญาตรี เศรษฐศาสตร์ (เกียรตินิยมดีมาก), มหาวิทยาลัยธรรมศาสตร์
• ปริญญาตรี นิติศาสตร์ มหาวิทยาลัยธรรมศาสตร์
• หลักสูตรวิทยาการตลาดทุน รุ่นที่ 5
• หลักสูตรผู้บริหารกระบวนการยุติธรรมระดับสูง รุ่นที่ 15
• หลักสูตรผู้บริหารระดับสูงด้านวิทยาการพลังงาน (วพน.) รุ่นที่ 9
• หลักสูตรมหานคร รุ่นที่ 4
• หลักสูตร TEPCOT รุ่นที่ 2
ความเชี่ยวชาญ
• ด้านการกำกับดูแลกิจการ
• ด้านการเงิน
• ด้านการกำหนดกลยุทธ์และบริหารความเสี่ยง
การอบรมหลักสูตรกรรมการ
• Directors Certification Program DCP 0/2000 สมาคมส่งเสริมสถาบันกรรมการบริษัทไทย (IOD)
• The Executive Director Course EDC 1/2012 สมาคมส่งเสริมสถาบันกรรมการบริษัทไทย (IOD)
• Certificate of International Corporate Governance, Yale University, U.S.A.
• Director Certificate Program, Australian Institute of Corporate Directors (รุ่น Train the Trainers), Bangkok
การดำรงตำแหน่งกรรมการ/ ผู้บริหารในบริษัทจดทะเบียนอื่น
ตั้งแต่ 2563 กรรมการอิสระ,กรรมการตรวจสอบ และ กรรมการสรรหาและกำหนดค่าตอบแทน ธนาคาร สแตนดาร์ด ชาร์เตอร์ด (ไทย) จำกัด (มหาชน)
ตั้งแต่ 28 มิ.ย. 2556 - ก.พ. 2566 กรรมการ บริษัท ทรู คอรปอเรชั่น จำกัด (มหาชน)
ตั้งแต่ ส.ค.2555 กรรมการอิสระ บริษัท อมตะ วีเอ็น จำกัด (มหาชน)
ตั้งแต่ 2552 ประธานกรรมการและกรรมการอิสระ บริษัท ปริญสิริ จำกัด (มหาชน)
การดำรงตำแหน่งกรรมการ/ผู้บริหารในบริษัทอื่น/กิจการอื่น (1)
ตั้งแต่ มิ.ย.2555 กรรมการผู้จัดการ มูลนิธิสถาบันวิจัยและพัฒนาองค์กรภาครัฐ (IRDP)
จำนวนการถือหุ้นสามัญของบริษัท (ณ วันที่ 31 ตุลาคม 2566)
• ของตนเอง : (ไม่มีการถือหุ้น)
• คู่สมรส/ บุตรที่ยังไม่บรรลุนิติภาวะ : (ไม่มีการถือหุ้น)
ความสัมพันธ์ทางครอบครัวระหว่างกรรมการและผู้บริหาร
(ไม่มี) -
| นางสาวนงลักษณ์ พินัยนิติศาสตร์
ตำแหน่ง : กรรมการอิสระ/ประธานกรรมการบริหารความเสี่ยง/กรรมการตรวจสอบ
กรรมการสรรหาและพิจารณาค่าตอบแทน
วันเข้าดำรงตำแหน่งกรรมการ : 26 กุมภาพันธ์ 2553
คุณวุฒิทางการศึกษา/ ประวัติการอบรม
• ปริญญาเอก วิศวกรรมศาสตร์ สาขาไฟฟ้า, จุฬาลงกรณ์มหาวิทยาลัย
• ปริญญาโท วิศวกรรมศาสตร์ สาขาไฟฟ้า, มหาวิทยาลัยมิสซูรี่ สหรัฐอเมริกา
• ปริญญาตรี วิศวกรรมศาสตร์ สาขาไฟฟ้า, จุฬาลงกรณ์มหาวิทยาลัย
• หลักสูตรสำหรับผู้บริหาร Harvard University,สหรัฐอเมริกา
• หลักสูตรสำหรับผู้บริหาร Stanford Executive Program 2013
ความเชี่ยวชาญ
• ด้านการกำหนดกลยุทธ์และบริหารความเสี่ยง
• ด้านการตลาดและพัฒนาธุรกิจใหม่
• ด้านการบริหารธุรกิจ
การอบรมหลักสูตรกรรมการ
• Director Accreditation Program (DAP) รุ่นที่ 4 สมาคมส่งเสริมสถาบันกรรมการบริษัทไทย (IOD)
• Director Certification Program (DCP) รุ่นที่ 71 สมาคมส่งเสริมสถาบันกรรมการบริษัทไทย (IOD)
การดำรงตำแหน่งกรรมการ/ ผู้บริหารในบริษัทจดทะเบียนอื่น (1)
ตั้งแต่ 1 กันยายน 2562 กรรมการและกรรมการบริหาร บริษัท มัดแมน จำกัด (มหาชน)
การดำรงตำแหน่งกรรมการ/ ผู้บริหารในบริษัทอื่น/ กิจการอื่น (ไม่มี)
จำนวนการถือหุ้นสามัญของบริษัท (ณ วันที่ 31 ตุลาคม 2566)
• ของตนเอง : (ไม่มีการถือหุ้น)
• คู่สมรส/ บุตรที่ยังไม่บรรลุนิติภาวะ : (ไม่มีการถือหุ้น)
ความสัมพันธ์ทางครอบครัวระหว่างกรรมการและผู้บริหาร
(ไม่มี) -
| นางอัญชลี พิพัฒนเสริญ
ตำแหน่ง : กรรมการอิสระ / กรรมการตรวจสอบ
กรรมการกำกับดูแลกิจการและการพัฒนาอย่างยั่งยืน
วันเข้าดำรงตำแหน่งกรรมการ : 29 กันยายน 2560
คุณวุฒิทางการศึกษา/ ประวัติการอบรม
• ศึกษาเพิ่มเติม (Accounting Information System), University of Texas at Austin, TX, USA
• ปริญญาโท MS. (Accounting) มหาวิทยาลัยธรรมศาสตร์
• ปริญญาตรี บัญชีบัณฑิต (เกียรตินิยมอันดับ 2) คณะพาณิชยศาสตร์และการบัญชี มหาวิทยาลัยธรรมศาสตร์
• หลักสูตรนักบริหารระดับสูง ธรรมศาสตร์เพื่อสังคม รุ่นที่ 2 มหาวิทยาลัยธรรมศาสตร์
ความเชี่ยวชาญ
• ด้านการบัญชี
• ด้านการเงิน
• ด้านการกำกับดูแลกิจการ
การอบรมหลักสูตรกรรมการ
• Director Certification Program (DCP) รุ่นที่124/2552 สถาบันกรรมการบริษัทไทย (IOD)
• Audit Committee and Continuing Development Program (ACP) รุ่นที่ 30/2553 สถาบันกรรมการบริษัทไทย (IOD)
• Advanced Audit Committee Program (Advanced ACP) รุ่นที่ 2/2553 สถาบันกรรมการบริษัทไทย (IOD)
• Role of Chairman รุ่นที่ 25/2554 สถาบันกรรมการบริษัทไทย (IOD)
• Board Matters and Trends (BMT) รุ่นที่ 7/2019 สถาบันกรรมการบริษัทไทย (IOD)
การดำรงตำแหน่งกรรมการ/ ผู้บริหารในบริษัทจดทะเบียนอื่น (3)
ตั้งแต่ 2553 กรรมการตรวจสอบและกรรมการอิสระ บริษัท ไอร่า แคปปิตอล จำกัด (มหาชน)
ตั้งแต่ 2552 กรรมการตรวจสอบและกรรมการอิสระ บริษัท หลักทรัพย์ ไอร่า จำกัด (มหาชน)
ตั้งแต่ 2552 ประธานกรรมการตรวจสอบและกรรมการอิสระ บริษัท ปริญสิริ จำกัด (มหาชน)
การดำรงตำแหน่งกรรมการ/ ผู้บริหารในบริษัทอื่น/ กิจการอื่น (2)
ตั้งแต่ 2555 คณะอนุกรรมการสภามหาวิทยาลัย ด้านการเงินและทรัพย์สิน มหาวิทยาลัยธรรมศาสตร์
ตั้งแต่ 2550 คณะกรรมการ โครงการธุรกิจอสังหาริมทรัพย์ คณะพาณิชยศาสตร์และการบัญชีมหาวิทยาลัยธรรมศาสตร์
จำนวนการถือหุ้นสามัญของบริษัท (ณ วันที่ 31 ตุลาคม 2566)
• ของตนเอง : (ไม่มีการถือหุ้น)
• คู่สมรส/ บุตรที่ยังไม่บรรลุนิติภาวะ : (ไม่มีการถือหุ้น)
ความสัมพันธ์ทางครอบครัวระหว่างกรรมการและผู้บริหาร
(ไม่มี) -
| ดร.เสรี นนทสูติ
ตำแหน่ง: กรรมการอิสระ / กรรมการบริหารความเสี่ยงและกรรมการสรรหาและพิจารณาค่าตอบแทน
วันเข้าดำรงตำแหน่ง : 1 เมษายน 2568คุณวุฒิทางการศึกษา/ ประวัติการอบรม
• ปริญญาตรี
- นิติศาสตรบัณฑิต มหาวิทยาลัยธรรมศาสตร์
- ประกาศนียบัตรบัณฑิตกฎหมายธุรกิจ มหาวิทยาลัยธรรมศาสตร์
- เนติบัณฑิตไทย สำนักอบรมศึกษากฎหมายแห่งเนติบัณฑิตยสภา สมัยที่ 48
• ปริญญาโท
- ปริญญาโท ด้านกฎหมายการค้าระหว่างประเทศ (LL.M.) มหาวิทยาลัยโคลัมเบีย สหรัฐอเมริกา (ทุน Fulbright)
- ปริญญาโท นิติศาสตร์ ด้านกฎหมายสหภาพยุโรปและกฎหมายเปรียบเทียบ (Magister Juris) มหาวิทยาลัยอ๊อกซฟอร์ด สหราชอาณาจักร
(ทุน British Chevening Scholarship)
• ปริญญาเอก
- ปริญญาเอก นิติศาสตร์ มหาวิทยาลัยอ๊อกซฟอร์ด (Doctor of Philosophy, Oxford University)สหราชอาณาจักร
• หลักสูตร
- วิทยาลัยป้องกันราชอาณาจักร หลักสูตร วปอ. รุ่นที่ 67
- สถาบัน IOD , หลักสูตร Director Leadership Certification Program (DLCP) รุ่นที่1
- สถาบัน IOD , หลักสูตร Advanced Audit Committee Program (AACP) รุ่นที่ 33
- สถาบัน IOD หลักสูตร Director Certification Program (DCP) รุ่นที่ 205
- สถาบัน UN PRI หลักสูตร Foundations in Responsible Investment
- สถาบัน GRI Academy , หลักสูตร GRI Professional Certification Reporting Initiative (ปี 2564)
- ลักสูตรผู้บริหารกระบวนการยุติธรรมระดับสูง (บยส.) รุ่นที่ 24 สถาบันพัฒนาข้าราชการตุลาการ
- หลักสูตร CMA-GMS (ผู้บริหารระดับสูงประเทศลุ่มแม่น้ำโขง) รุ่นที่ 1 สถาบันวิทยาการตลาดทุน
- หลักสูตรผู้นำระดับสูงอาเซียน รุ่นที่ 1 สำนักงานคณะกรรมการข้าราชการพลเรือน สำนักนายกรัฐมนตรีและสถาบันศศินทร์
- หลักสูตรธรรมาภิบาลสำหรับผู้บริหารทางการแพทย์ (ปธพ). รุ่นที่ 1 สถาบันพระปกเกล้าและแพทย์สภา
- หลักสูตรผู้บริหารระดับสูง (วตท.) รุ่นที่ 14 สถาบันวิทยาการตลาดทุน ตลาดหลักทรัพย์แห่งประเทศไทย
- หลักสูตร Infrastructure in a Market Economy: Public-Private Partnerships in a Changing World, Harvard Kennedy School of Government, Cambridge, Massachusetts, USA
- หลักสูตร The Practice of Trade Policy: Economics, Negotiations, and Rules, Harvard Kennedy School of Government
- Asia-Europe Programme, Institut D’etudes Politiques (Sciences Po)การดำรงตำแหน่งกรรมการ/ผู้บริหารในบริษัทจดทะเบียนอื่น
(ไม่มี)การดำรงตำแหน่งกรรมการ/ผู้บริหารในบริษัทอื่น/ กิจการอื่น
1. บริษัท ออร่า แคปิตอล จำกัด
2. บริษัท ออร่า แคปิตอลแลนด์ จำกัด
3. บริษัท เอเปกซ์ สแปน จำกัด
4. บริษัท เอเบิ้ล ไพร์ม จำกัดประสบการณ์ทำงาน 5 ปีย้อนหลัง และ/หรือตำแหน่งที่สำคัญ
- กรรมการสหประชาชาติว่าด้วยสิทธทางเศรษฐกิจ สังคม และวัฒนธรรม : องค์การสหประชาชาติ
- รองกรรมการผู้จัดการอาวุโส : มูลนิธิสถาบันวิจัยและพัฒนาองค์กรภาครัฐ
- กรรมการ / ประธานกรรมการตรวจสอบและประธานอนุกรรมการกฎหมาย : บริษัท ไปรษณีย์ไทย จำกัด
- กรรมการ / ประธานกรรมการตรวจสอบ และประธานอนุกรรมการกฎหมาย : บริษัท ธนารักษ์พัฒนาสินทรัพย์ จำกัด
- กรรมการผู้ทรงคุณวุฒิ และอนุกรรมการเกี่ยวกับการกำกับ ติดตาม และประเมินผลตามมาตรฐานทางจริยธรรม คณะกรรมการมาตรฐานทางจริยธรรม : สำนักงานคณะกรรมการข้าราชการพลเรือน
- ประธานอนุกรรมการติดตามและประเมินผลการใช้จ่ายงบประมาณ และประธานอนุกรรมการกฎหมาย : สำนักงานส่งเสริมวิสาหกิจขนาดกลางและขนาดย่อม
- ประธานอนุกรรมการกฎหมาย และกรรมการสรรหาและกำหนดค่าตอบแทน : สำนักงานคณะกรรมการกำกับและส่งเสริมการประกอบธุรกิจประกันภัย
- กรรมการผู้ทรงคุณวุฒิ และประธานคณะอนุกรรมการกำหนดกลยุทธ์ และติดตามผลการปฏิบัติงานตามยุทธศาสตร์ และการปฏิบัติงานตามคำ รับรองการปฏิบัติงาน (KPI) : สำนักงานความร่วมมือพัฒนาเศรษฐกิจกับประเทศเพื่อนบ้าน
(องค์การมหาชน)
- กรรมการผู้ทรงคุณวุฒิและประธานอนุกรรมการกฎหมาย : สำนักงานคณะกรรมการนโยบายเขตพัฒนาพิเศษภาคตะวันออก
- ประธานกรรมการ : สถาบันส่งเสริมศิลปหัตถกรรมไทย
- กรรมการ / กรรมการผู้ทรงคุณวุฒิและประธานกลั่นกรองด้านกฎหมาย และประธานการสรรหาและกำหนดค่าตอบแทน : ธนาคารเพื่อการส่งออกและนำเข้าแห่งประเทศไทยจำนวนการถือหุ้นสามัญของบริษัท (ณ วันที่ 30 เมษายน 2568)
• ของตนเอง : (ไม่มีการถือหุ้น)
• คู่สมรส : (ไม่มีการถือหุ้น)
• บุตรที่ยังไม่บรรลุนิติภาวะ : (ไม่มีการถือหุ้น)ความสัมพันธ์ทางครอบครัวระหว่างกรรมการและผู้บริหาร
(ไม่มี)
โครงสร้างกลุ่มธุรกิจ
(บริษัทจดทะเบียน : KSL)
ทุนจดทะเบียนชำระแล้ว 2,205 ล้านบาท
ธุรกิจน้ำตาล
600 ล้านบาท, 90.21%
บริษัท โรงงานน้ำตาลนิวกรุงไทย จำกัด
1,000 ล้านบาท, 95.78%
บริษัท น้ำตาลนิวกว้างสุ้นหลี จำกัด
500 ล้านบาท, 98.61%
บริษัท น้ำตาลสะหวันเขด จำกัด
687.73 ล้านบาท, 98.00%
Koh Kong Plantation Co., Ltd.
468.49 ล้านบาท, 80.00%
Koh Kong Sugar Industry Co., Ltd.
1,946.69 ล้านบาท, 88.02%
ธุรกิจพลังงานและเชื้อเพลิงชีวภาพ
2,532 ล้านบาท, 40.00%
บริษัท โรงไฟฟ้าน้ำตาลขอนแก่น จำกัด
800 ล้านบาท, 100.00%
ธุรกิจสนับสนุน
191.66 ล้านบาท, 23.82%
บริษัท เคเอสแอล เอ็กซ์ปอร์ตเทรดดิ้ง จำกัด
20 ล้านบาท, 79.55%
บริษัท เคเอสแอล อะโกร แอนด์ เทรดดิ้ง จำกัด
300 ล้านบาท, 100.00%
บริษัท เคเอสแอล แมททีเรียล ซัพพลายส์ จำกัด
480 ล้านบาท, 100.00%
บริษัท ดับบลิวเอสพี โลจิสติกส์ จำกัด
0.25 ล้านบาท, 100%
Wynn In Trading Co., Ltd.
487.5 ล้านบาท, 100.00%
ธุรกิจอื่นๆ
840 ล้านบาท, 91.02%




